NBCBC Management
Here you can quickly find contact information for NBCBC's management and administrative departments and get an overview of our organisational structure.

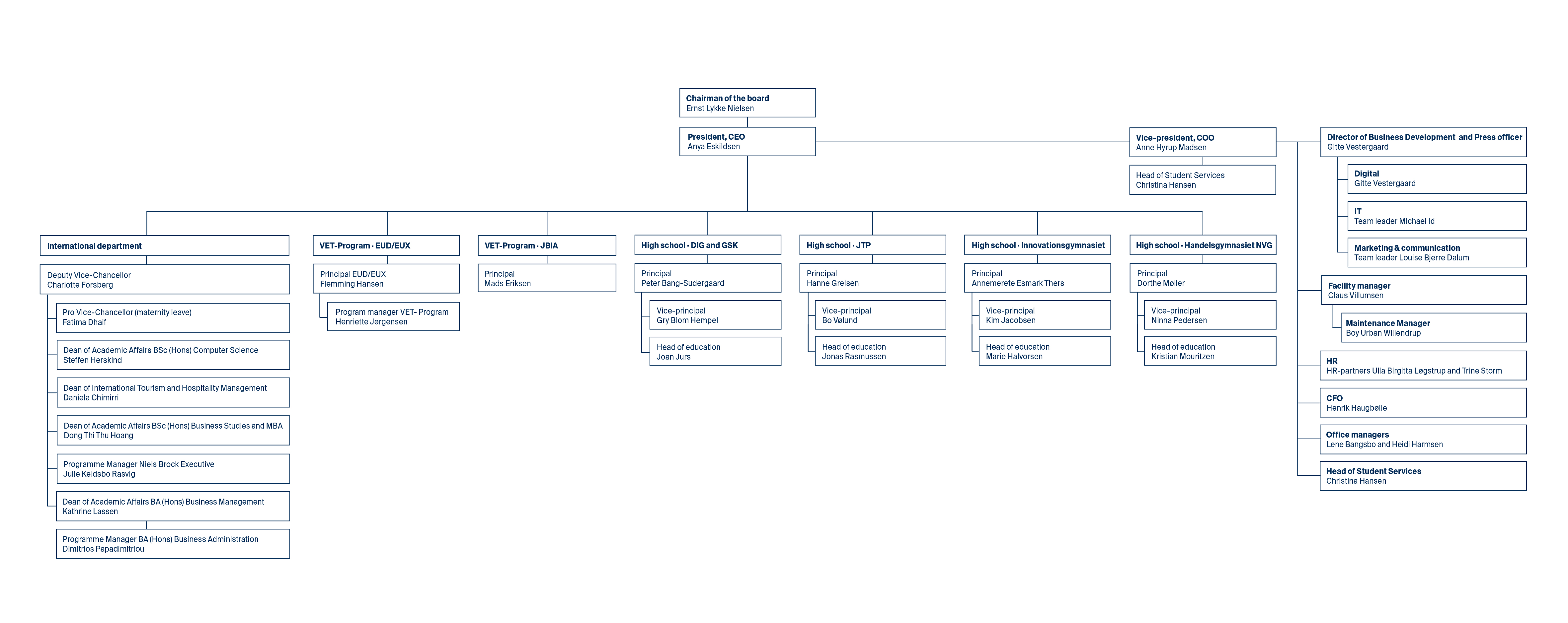
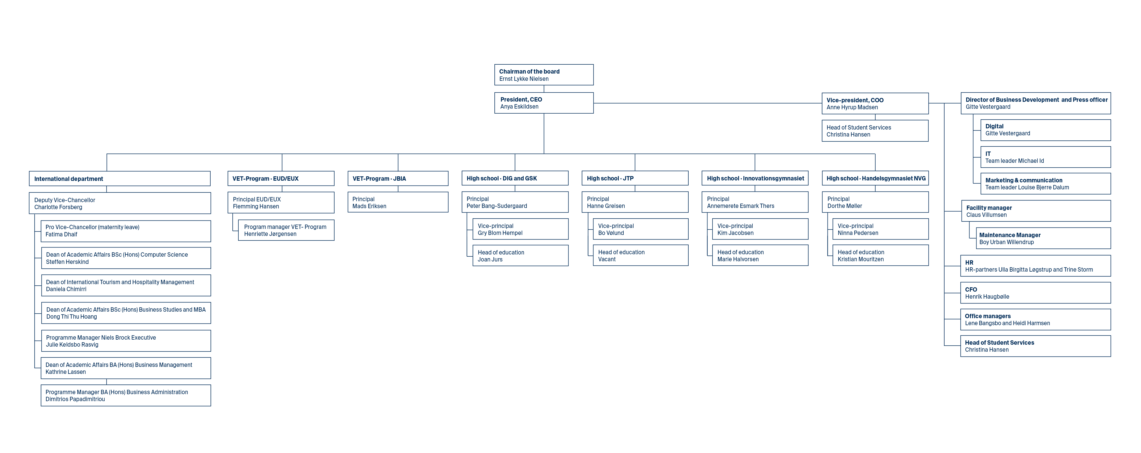
Organisational chart

Our organisation consists of many different departments, each playing an important role in ensuring efficient operations. To make it easy for you to get an overview, we have compiled organisational charts, which you can access by clicking below.
Management


Fatima Dhaif
Pro Vice-Chancellor
On maternity leave until May 2026
Phone23 21 45 53
Emailfdh@nielsbrock.dk

Kathrine Lassen
Dean of Academic Affairs, Business Management
Phone+45 33 41 93 95
Emailkat@nielsbrock.dk



Daniela Chimirri
Dean of Academic Affairs, International Tourism & Hospitality Management
Emaildch@nielsbrock.dk


Raquel Lopez Fernandez
Head of Academic Support & Integrity
Phone+45 23 21 45 98
Emailrlo@nielsbrock.dk
Management Support

Student Administration
Student Support Unit

Charlotte Märcher Bernard
Educational Counsellor
Areas of specialisation
- Career development (focus MBA-students)
- Student welfare, well-being & development
- Coaching and facilitation,
- Specialised in i...
Emailssu@nielsbrock.dk

Marguerite De Bique
Educational Counsellor
Areas of specialisation
- Psycho-Social Counseling
- Health & Wellness
- Coaching
Background
- BSocSc Social Work (Hons) University of Cape Town (SA)
- Cert...
Emailssu@nielsbrock.dk

Sanjay St Charles Thompson
Educational Counsellor
Areas of specialisation
- Behavioural Sciences: Behavioural Intervention, Risk Assessment, Statistical Analysis
- Health & Well-being
- Immigration & Integ...
Emailssu@nielsbrock.dk

Asmaa Youssef Atik
Educational Counsellor
Areas of specialisation
- Student well-being and mental health
- Teaching, learning, and educational differentiation
- Relationship building and coping str...
Emailssu@nielsbrock.dk


Eva Bendix Petersen
Educational Counsellor
Areas of specialisation
Eva is a social psychologist and educational developer, who has a background as an academic in Australian and Danish universit...
Emailssu@nielsbrock.dk

Lars Palsmar
Educational Counsellor
Areas of specialisation
- Cultural analysis and communication
- Ethnographic research
- Videography
Background
- BA and MA in Anthropology from University ...
Emailssu@nielsbrock.dk
The Faculty
In addition to being leaders in their academic fields, many of our faculty members also have hands‐on business experience as analysts, managers, consultants, entrepreneurs, investors, advisors, board members, authors and executives. Meet all of them here.












